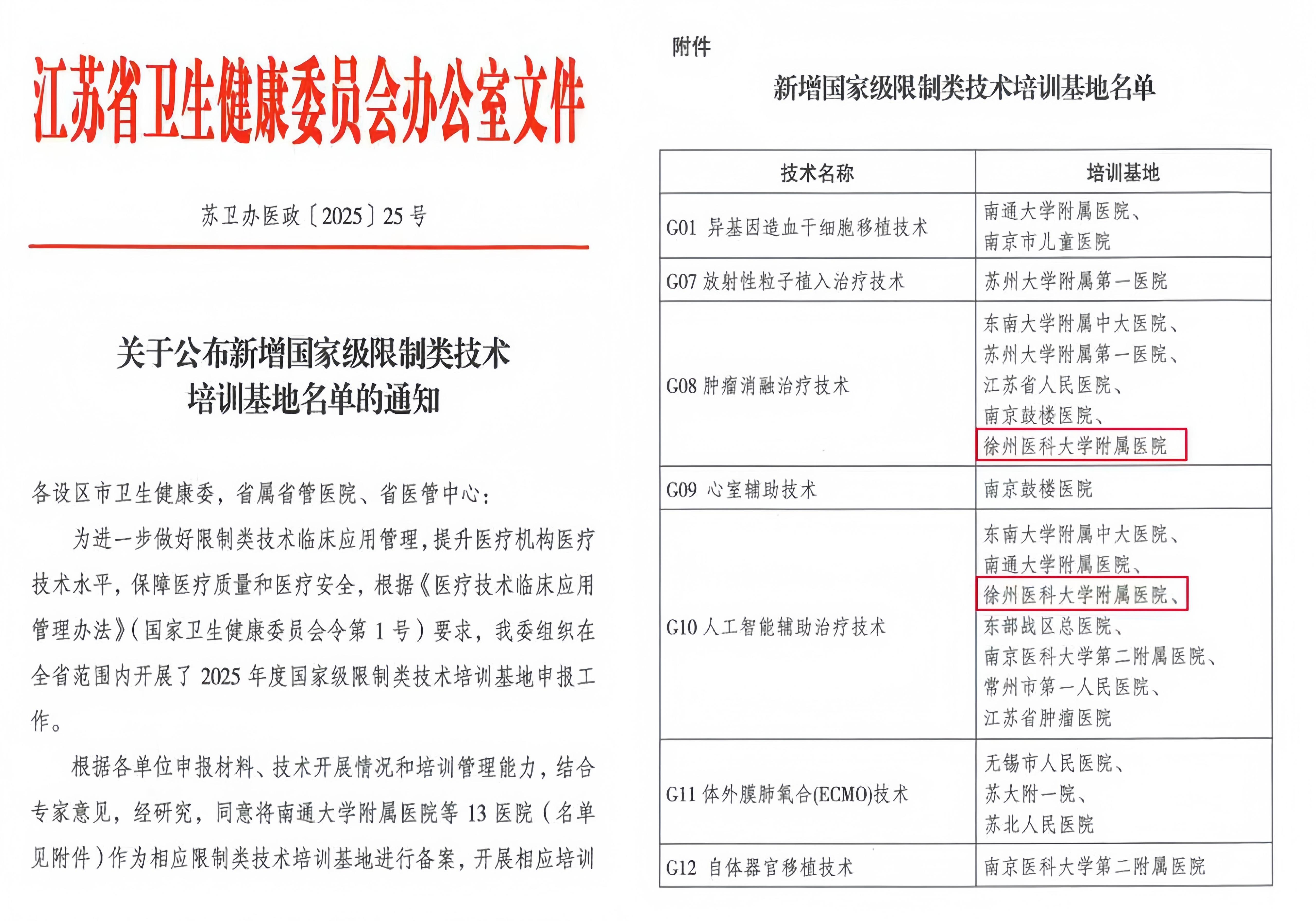
12月1日, 江苏省卫生健康委员会办公室印发了《关于公布新增国家级限制类技术培训基地名单的通知》,徐医附院成功新增获批肿瘤消融治疗技术、人工智能辅助治疗技术两项国家级限制类技术培训基地。至此,徐医附院共获批9项限制类医疗技术培训基地,获批数量位居全省第三位。
徐医附院高度重视医疗技术创新与规范化应用,在限制类技术临床实践与人才培养方面积累了深厚底蕴。首批限制类医疗技术培训基地招收学员68名,经系统培训考核,41名学员已顺利结业。
加强限制类医疗技术临床应用规范化培训是责任也是义务,今后,徐医附院将以此次获批为契机,持续强化培训基地建设,充分发挥学科优势与辐射带动作用,规范开展培训工作,不断提升培训质量与管理水平,推动区域限制类医疗技术的规范化应用。持续推进“五中心一高地”建设,以技术创新驱动发展,以优质服务守护健康,为高质量开启“十五五”和加快建成高水平研究型医院建设而团结奋斗,为区域医疗卫生事业高质量发展贡献更大力量。


(一审:季芳;二审:庞竣丹;三审:于宁波)
苏公网安备 32030302001025号